×
首頁
最新消息
關於協會
協會背景
協會架構
協會顧問
顧問導師
協會活動
2026年
2025年
2024年
2023年
2022年
教師培訓
2026年
2025年
2024年
2023年
2022年
2021年
2020年
2019年
交流活動
2026年
2025年
2024年
2023年
2022年
2021年
2020年
2019年
教學分享
友好連結
聯絡我們
澳門視覺藝術教師協會 - Associação de Professores de Artes Visuais de Macau
首頁
最新消息
關於協會
協會背景
協會架構
協會顧問
顧問導師
協會活動
2026年
2025年
2024年
2023年
2022年
教師培訓
2026年
2025年
2024年
2023年
2022年
2021年
2020年
2019年
交流活動
2026年
2025年
2024年
2023年
2022年
2021年
2020年
2019年
教學分享
友好連結
聯絡我們
詳細內容
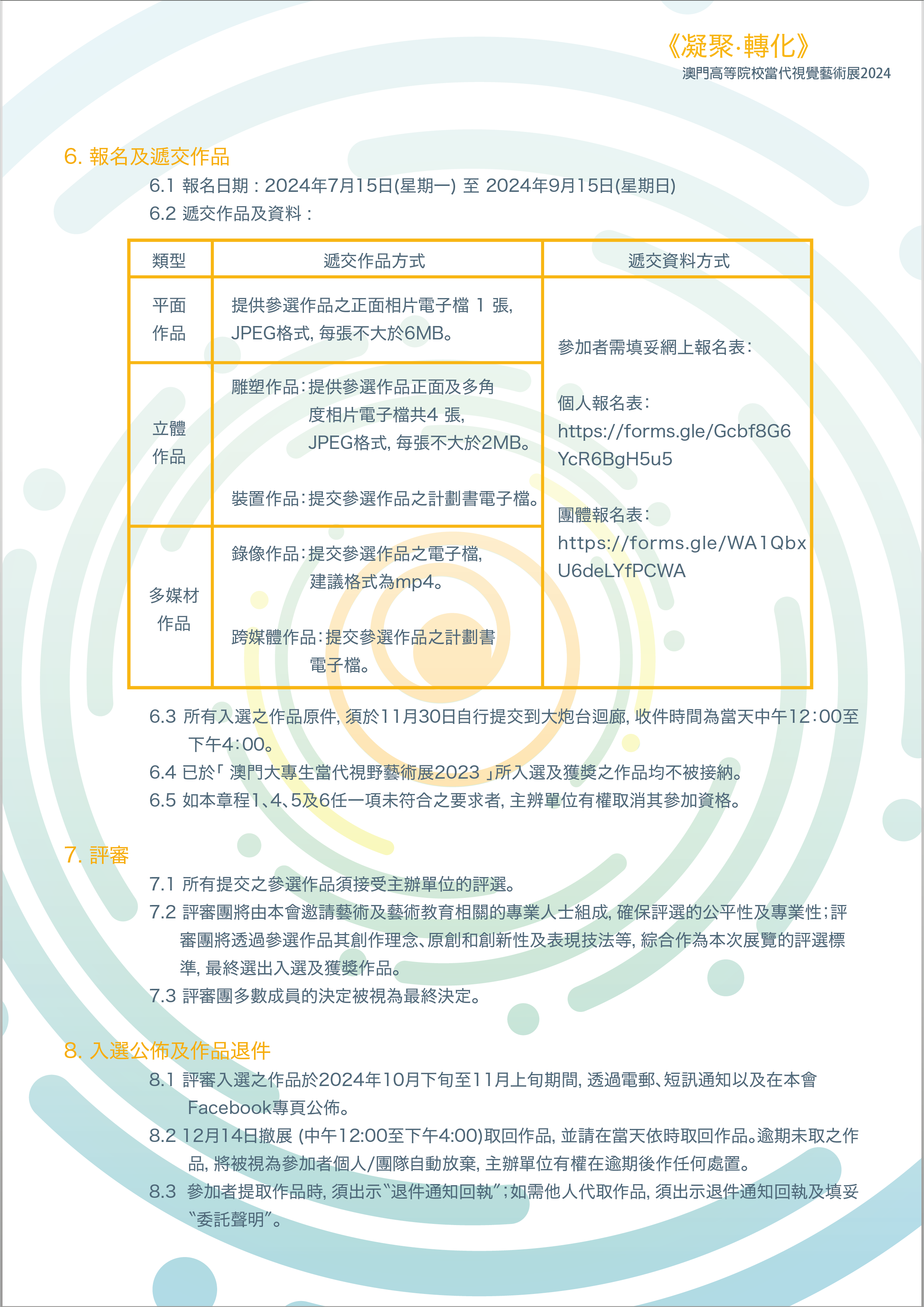
《凝聚•轉化》澳門高等院校當代視覺藝術展2024作品征集
Jul 15, 2024
上一篇文章: 大灣區視覺藝術教育計劃-陶藝夏令營
上一頁
下一篇文章: 氹仔中葡中學-"家"油站2.0表達藝術酒精水墨工作坊
下一頁